
PRN: 202401040075
PRN: 202401040112
PRN: 202401040077
PRN: 202401040142
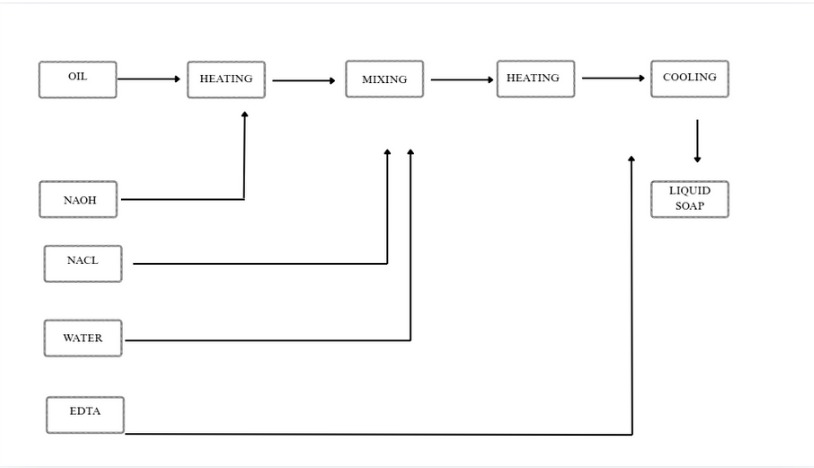
Essential ingredients for liquid soap preparation and their roles
A vegetable oil that provides excellent lather and moisturizing properties.
A strong base essential for saponification, reacting with oils to form soap.
Used to adjust the consistency and clarity of the liquid soap.
Acts as a solvent to dissolve NaOH and mix all ingredients smoothly.
Adds pleasant scent to the soap.
Gives attractive color to the liquid soap.
Follow along step-by-step with animated demonstrations
Step 1 of 9
Measure 10 ml castor oil in a clean beaker.
Oil โ NaOH โ Mixing โ Heating โ Additives โ Liquid Soap
Start โ Measure โ Mix โ Heat โ Add Salt โ Cool โ Add Fragrance โ Filter โ End
Soap Making Demonstration
Discover the uses of liquid soap and get answers to common questions
Used for cleaning hands and maintaining hygiene
Effective for washing dishes and kitchen utensils
Used in laboratories for cleaning glassware and equipment
General purpose cleaning agent for household surfaces
NaOH is used to react with oils during saponification to form soap.
EDTA helps prevent soap scum by binding with metal ions in water.
This temperature ensures proper mixing and efficient saponification.